全面盘点世界杯历史比分记录的真正意义
每一届世界杯的背后,都隐藏着一串串冰冷却又火热的数字比分,它们像时间的刻度,默默记录着进球的狂欢与失落。人们谈起世界杯,往往记得是谁夺冠、哪位球星封神,却很少系统地回顾那些载入史册的比分记录。从最大比分差距到经典逆转战役,从防守铁桶阵造就的零封战绩到进球如潮的开放对攻,这些数字不仅在统计表上闪光,更深刻改变了战术潮流和足球审美。全面盘点世界杯历史比分记录,不只是回顾一张张数据清单,而是在重构一部浓缩的世界足球发展史。
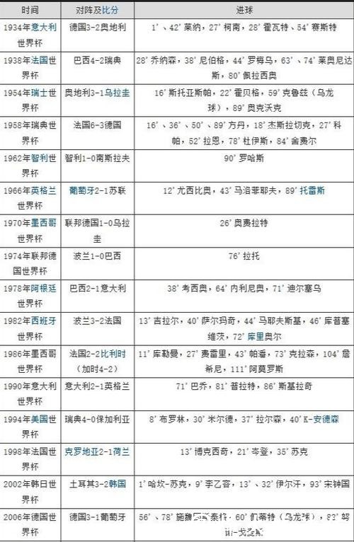
大比分屠杀背后的时代印记
提到世界杯比分记录,人们首先想起的往往是悬殊比分。早期世界杯尤其是1950至1970年代,足球发展水平参差不齐,强弱差距巨大,造就了不少一边倒的结果。例如匈牙利、巴西等传统强队在面对战术体系不完善的对手时,动辄打出夸张的比分,这类比赛将“力量 技术 配合”的优势放大到极致。大比分胜利并非只是数字上的碾压,更体现出当时足球全球化进程仍不平衡:欧洲与南美足球在技战术理念、体能储备和职业化程度上远远领先。随着非洲、亚洲乃至北美球队逐渐获得更多资源和经验,如今在正赛阶段能够看到七八球差距的比赛已经越来越少,这恰恰说明全球竞技水平在趋于收敛。
小比分与零封防守的战术演变

与早期的大开大合相比,现代世界杯更常见的是1比0、2比1这类小比分,这在比分记录的纵向对比中尤为明显。自上世纪末开始,足球战术逐步从浪漫主义转向务实主义,防守反击、区域压迫成为主流思路,“赢球比好看更重要”的理念深深影响着每一支志在夺冠的球队。历史数据表明,夺冠球队在整届赛事中的场均失球往往极低,零封场次越多,夺冠概率越高,这从侧面解释了为何近几届世界杯的关键淘汰赛大多以小比分收场。比分上的克制并不意味着观赏性的下降,而是比赛节奏和关键节点更紧凑:哪怕是一次定位球失误,都会在比分记录上留下决定性的差异。小比分压制成为冠军球队的共同特征,也倒逼弱队更加重视防守组织,以求在僵持中寻找偷袭机会。
惊天逆转与绝杀比分的心理战价值

如果说大比分和小比分体现的是球队综合实力与战术哲学,那么逆转和绝杀比分则更多折射出心理和意志层面的较量。世界杯历史上不乏从落后到取胜的经典案例,许多比分看似普通,却因为剧情跌宕被无数次回放。逆转往往集中在淘汰赛和小组赛最后一轮的生死战中,落后球队在被逼至悬崖边时选择放手一搏,阵型压上、频繁换人、高位逼抢,这些战术调整在比分记录中表现为下半场进球数大幅增加。心理韧性成为影响比分走向的关键因素之一,强队若无法在领先后稳住心态,很可能在最后十几分钟被对手扳平甚至反超。数据统计显示,世界杯历史中的不少逆转比赛,都是在第70分钟之后完成比分翻盘,这也是球迷口中的“魔鬼时间”。研究这些典型逆转比分,不仅可以看到战术调整的效果,更能理解一支球队在压力之下的心态变化。
高比分平局与点球大战的两难抉择
世界杯并非只有胜负,还有许多令人难忘的高比分平局。当两支进攻型球队在小组赛相遇时,4比4、3比3这类比分并非罕见,它们常常被形容为“进攻的狂欢 防守的灾难”。这些高比分平局从表面上增加了进球总量,却也暴露出战术平衡的失衡。一些传统豪强在早期阶段选择进攻优先,试图通过一场大比分胜利确立小组优势,却可能因为防线松散而让对手大举反扑。到了淘汰赛,这类对攻战往往演变为平局加点球大战的紧张剧本。点球大战的比分记录通常是5比4、6比5这样的细微差异,却比任何大比分更能左右命运。历史经验表明,在常规时间逼平强敌并将比赛拖入点球决战,是不少黑马球队的固定策略,而点球阶段的比分记录又与门将心理素质和主罚球员经验密切相关。可以说,高比分平局和点球大战共同构成了世界杯比分记录中最“心跳加速”的一类。
黑马球队的比分轨迹与爆冷密码
谈到世界杯历史比分记录,绕不开那些让人津津乐道的黑马故事。仔细梳理会发现,黑马之所以能够一路过关斩将,并非靠场场大胜,而是在比分上表现出高度务实的风格:小组赛中多以1比0、2比1的小优势拿下对手,淘汰赛则依靠顽强防守拖入加时,甚至通过点球取胜。在这些比赛中,黑马球队往往把握住极少数反击机会,通过一次成功的射门改变整场比赛的走势。爆冷比分的典型特征是:控球率与射门次数严重落后,却在比分上占优。这样的结果逼迫传统强队反思:单纯依赖控球和传控并不能保证胜利,如何在高控球率的前提下提高关键机会转化率,成为后来战术反思的核心问题。黑马球队的比分轨迹不仅是一段段传奇,更是推动世界足球思路更新的重要力量。

进球总数与平均比分折射的时代变迁
若从宏观层面观察,历届世界杯的总进球数与场均比分变化,更能看到时代的轮廓。早期赛事在防守组织不完善的背景下,进球如同“开闸放水”;进入战术体系成熟的年代后,场均进球数一度下滑,引发外界对“防守足球是否扼杀观赏性”的争论。国际足联通过修改越位规则、限制守门员回传手接球等方式,试图在规则层面激活进攻,这些调整在比分记录上逐渐体现为场均进球数的回升。全面盘点比分记录时,不只是简单统计哪一届进球最多,更需要把规则变化、战术流行趋势和体能水平提升等因素综合考虑,才能读懂数字背后的时代意义。可以说,每届世界杯的平均比分,都是全球足球生态的一面镜子。

从比分记录到战术与数据的深度融合
现代足球进入精细化时代后,世界杯比分记录已不再是赛后翻看的简单结果,而是数据分析体系的重要基础。教练团队通过对历届比分分布的梳理,可以推演出在不同阶段、不同对手类型下的“合理比分预期”,从而为战术制定提供依据。例如,小组赛首战中保守的1比0往往比搏命的3比2更受青睐,因为稳定拿下三分比净胜球更重要。数据分析还会将比分与xG预期进球、射门质量、控球区域等指标叠加,对比赛过程进行反向解读。显性比分只是结果,隐性数据才是过程,两者结合才能帮助球队总结经验、修正战术。当我们全面盘点世界杯历史比分记录时,实际上是在追踪从“结果导向”向“过程加结果并重”的足球理念转变。